1月30日,甘肅省、甘肅省工業和信息化廳、甘肅省印發《甘肅省零碳園區建設方案》。方案明確:
到2027年,建成5個左右零碳(低碳)園區;到2030年,建成10個左右零碳(低碳)園區,爭取建成零碳園區;到2035年,全省一半以上園區基本完成低碳化改造。

甘肅省指標體系如下:

政策解讀:甘肅零碳園區的“風向標”
《方案》指出,甘肅將重點在酒泉、嘉峪關、金昌等地建設零碳園區,核心在于構建“綠電發-高效儲-智慧用-低碳產”的閉環體系。這不僅要求園區提高可再生能源使用比例,更強調通過數字化手段實現能源的精細化管理與碳排放的精準計量。

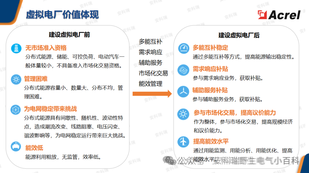
通過的信息通信、協調控制、智能計量等技術將地理位置分散的分布式電源、可控負荷和儲能等分布式能源進行資源聚合和協調優化,作為一個特殊電廠參與電網運行和電力市場的智慧能源協調管理系統。

作用
緩解分布式發電對配網運行及電能質量的影響;
高效利用和促進分布式能源發電;
以市場手段促進發用電資源的優化配置;
推動新型電力系統建設。







聚合資源監控
多源異構數據接入:接入不同類型、不同協議、不同廠商的資源數據
大數據分布式采集:匯聚區域內儲能電站、負荷終端、屋頂光伏、綠色數據中心、園區辦公、 V2G等資源,集成能源網絡各類信息和數據
基于駕駛艙的全景監視:將分散的數據實時匯聚到統一平臺,形成全局資源狀態視圖
逐層聚合:實現分層分區資源接入,支持多級監視

聚合建模與分析
可調能力評估:根據發電類、儲能類、負荷類資源運行情況評估可調節能力,并根據歷史響應情況計算發電容量、調節容量、響應時間、爬坡率等指標,為響應目標分解提供依據
響應目標分解:圍繞電網需求、資源特性、時間維度、出清信息,將響應目標轉化為可執行、可量化、可考核的具體任務,自動生成調度策略,并下發至終端用戶
響應結果分析:量化調控前負荷基線、實際響應曲線及調控后的偏差率、考核金額等,給出評估指標評分及評價,為調控收益結算提供參考
多維數據預測:基于氣象數據、歷史運行數據,構建高精度預測模型,自動學習適應不同條件下新能源發電/負荷的變化趨勢,輔助`中長期/日前/日內發電計劃制定

聚合資源優化調控
基于能耗、成本和碳排放最少的經濟優化調度
考慮電網供電力平滑與電壓穩定的安全運行調度策略
需求側響應電網互動策略

平臺功能









主要配套產品




結語
風起河西,綠動未來。安科瑞電氣愿與甘肅各界攜手,將的數字技術與甘肅豐富的能源資源相結合,共同書寫零碳園區建設的“甘肅答卷”。選擇安科瑞,就是選擇了一個更清潔、更高效、更智慧的綠色未來!
相關產品
免責聲明
客服熱線: 13199863987
加盟熱線: 13199863987
媒體合作: 0571-87759945
投訴熱線: 0571-87759942

下載儀表站APP

Ybzhan手機版

Ybzhan公眾號

Ybzhan小程序